英国365公司官网
365英国上市集团官网
联系我们
首页
365概况
学院简介
现任领导
机构设置
学术委员会
学位评定委员会
师资力量
高层次人才
化学与环境系
能源化工系
材料科学系
实验中心
人才培养
本科生教育
研究生教育
学生工作
招生与就业
教学管理文件
校友风采
学科建设
科研项目
科研论文
发明专利
服务地方
党建工作
思想建设
组织建设
党群建设
院务公开
党政发文
主题教育
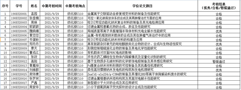
关于2021年研究生中期考核的公示
发布者:杨凯
发布时间:2021-10-07
浏览次数:
1129
关于2021年研究生中期考核的公示
X